Travel assistance service request

A travel assistance service request holds all information of a partient requesting assistance on its upcoming journey. Once filed, the travel assistance service operation centers in charge of requested segments will claim responsibility for service delivery on segments and will open a travel assistance service request case, which is the leading data entity along the entire process flow from the request to service delivery.
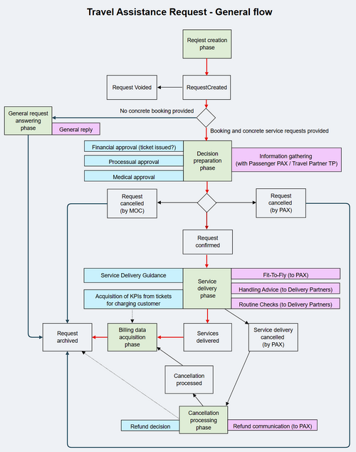
Case standard process flow
Flowtype A: Regular request
- Request creation phase - the PAX or the travel agent collects all information on his side on a travel assistance service request before submitting it. As third alternative, the operation center enters the request manually after receiving a request over an insecure channel, like email. At the end of this phase, there exists a valid travel assistance service request case
- Decision preparation phase - the operation center and the passenger collaborate on reaching the point where the request can be confirmed
- Service delivery phase - the operation center coordinates the service delivery with its delivery partners
- Billing data acquisition phase - after ticket data has been entered, the operation center collects KPIs by which it can charge the carriers
Specialities:
- Rebooking - If the flight is rebooked during the service delivery phase (for reasons on PAX or Carrier side), the request is pushed back with all information to the decision preparation phase and needs to reviewed entirely
- Cancellation - if the service delivery is cancelled by the PAX, the refund issues arise and may need communication with the PAX. This is covered in the cancellation phase.
Flowtype B: General inquiry
- Request creation phase
- General request answering phase - the operation center has received no concrete booking, but a general inquiy and can communicate on this request with the travel agent or pax. This phase does not have a structured handling path
Specialities
- Transformation - the general inquiry can be change to a regular request, if the PAX adds a journey and booking during the inquiry process. In that moment, the decision the process will continue with the decision preparation phase of the regular request.
Data domains & Perspectives
A travel assistance service requests holds these data domains, which are each handled differently due to the ownership and sensitivity of contained information. This results in different perspectives and tools for request processing:
- Travel agent perspective - The travel agent only has proprietary information on grouping of his customers. The case handling acts on behalf of the passengers, so they have the patient's perspective once the enter a specific case
- Passenger perspective - The passenger has to provide the request and required information for getting the approval for its requests.
- Operation center perspective - The OC recieves information and has to come to the point of approval or rejection of the request. Once this point is received it has to govern the assistance service delivery process and needs to instruct and monitor the partners finally delivering the assistance services
- Delivery partner perspective - The delivery partners receive information from the OC when to delivery which service. They can accept/reject and request or provide more information on service delivery from the OC.
You can read up this article on SARA data domains for further details.