TASR - Operation center perspective
Jump to navigation
Jump to search

The operation center can create and file travel assistance service request. Also the passenger can delegate these tasks to travel partners. The main tool for performing these actions in the PAX.Portal,
Available actions
- Create & Activate - The passenger can prepare a TASR and wait or activate it immediately
- Edit TASR - Editing the request in any phase (except archived)
- PAX communication - allows communication with the requesting parties (PAX / Agent)
- Void - A TASR which is not activated can be cancelled at any time
- Cancel - This either cancels immediately cancels a TASR or triggers the cancellation phase, depending if tickets have been issued.
- Perform medical approval process - TASRs which are marked as MEDA-Cases have to go medical approval process
- Grant/Reject processual approval - The operations team provided processual approval after checking the availability and possibility to deliver the requested services
- Provide financial approval information - Typically after adding ticket numbers with associated KK/HK-Status, the financial approval is granted.
- Override TASR phase status - Although the TASR phase state is typically controlled by the SARA.ProcessAutomationEngine, the users can override and manually change the status. This is essential in exceptional or rebooking scenarios.
- Proactively share information - This allows to share information and documents with the passenger or other external or internal parties
- Create internal processing task - this creates a task, which typically should be processed later
- Create Tasks to Passenger - when information is missing, the operation center can create tasks to the passenger to deliver this information
- Create Task to Delivery Partner - During the delivery phase, this allows the users to create service delivery tasks to delivery partners
- Settle cancellation request - After all communication and actions regarding a cancellation have been performed, the case can be defined to be settled
- Chat on tasks - For rapid interaction with delivery partners and passengers.
Events
- New incoming TASR
- New incoming Cancellation Request - This either cancels immediately cancels a TASR or triggers the cancellation phase, depending if tickets have been issued. This decision can be automated or put for manual decision.
- Rebooking occured - if the journey has changed, so that any segments the OC has claimed are affected, this event is raised
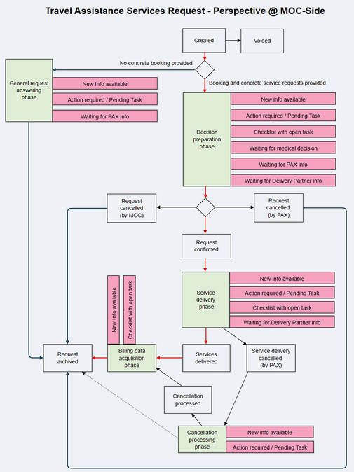
- New info available - if any new information on TASR cases are available:
- processing phase change has occured
- TASR information relevant to PAX was changed by other party
- communication from passenger, medical team or delivery partner is available
- Action required / Pending task - If any operation center in charge for a full or part of the TASR files a task to patient, this event will be triggered.
- New open checklist task - If the SARA.ProcessAutomationEngine has added any checklist entry, this event is raised
- New task fullfillment status update - This event is raised if any other party, which is working on the TASR has changed a status task